6766澳门联合网站
2022年9月18日 星期日
English
首页
Home
关于我们
About us
部门职责
岗位职责
新闻动态
Top Story
党建引领
CPC Building
政策法规
Policy & Regulation
通知公告
Announcement
您现在的位置:
首页
>
通知公告
> 正文
通知公告
通知公告
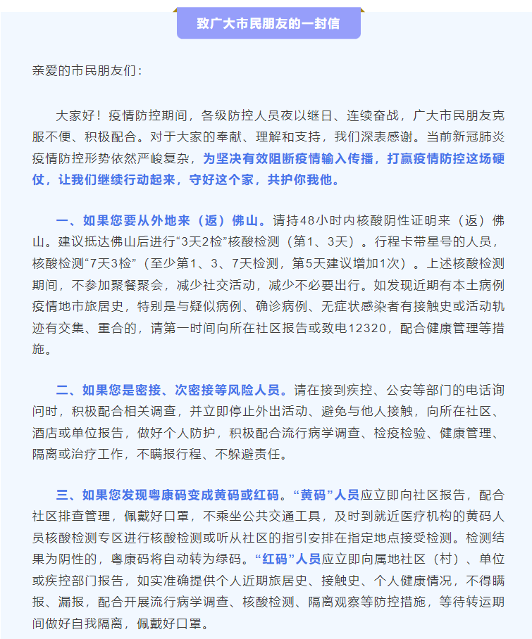
【Bilingual】佛山疾控呼吁:抵佛后3天2检 A letter to all residents in Foshan
发布时间:2022-03-21
上一篇:
(Bilingual)关于黄码人员严格实施自我健康管理的提示
Copyright ©2021 国际合作与交流处 港澳台事务办公室 All Rights Reserved.
XML 地图